来源:期货日报 发布时间:2014-10-28 10:44:59
天然气合约的交易单位为每手10000mmBtu(百万英国热量单位)。交割地点是路易斯安那州的HenryHub,该地连接了16个州和州际的天然气管道系统,将这些地区沉积层中的天然气输送出去。这些管道输送系统横穿美国东海岸、墨西哥湾以及中西部地区,直至加拿大边境。同时NYMEX还推出了天然气的期权交易和期权差价交易作为风险管理工具。天然气期价与电力期价的差价,也可以作为电力市场价格风险管理的工具。
由于天然气价格的易变性,市场需要发展HenryHub和美国、加拿大进口天然气市场的价格关系,因此NYMEX推出一系列互换期货合约,以应付HenryHub和近30个天然气价格中心的价格差异,该合约在芝商所的ClearPorts交易平台上交易,交易单位为每手2500mmBtu。同时也有场外交易,场外交易情况需要递交交易所,通过NYMEX的ClearPort清算网站清算,可以通过实物交割方式清算,也可以通过交换成期货头寸清算。
e-miNY天然气期货合约是为投资组合设计的,相量于5000mmBtu天然气,约占标准天然气期货合约50%的量,该合约可以通过芝商所的Globex电子交易平台交易,由NYMEX清算机构清算。

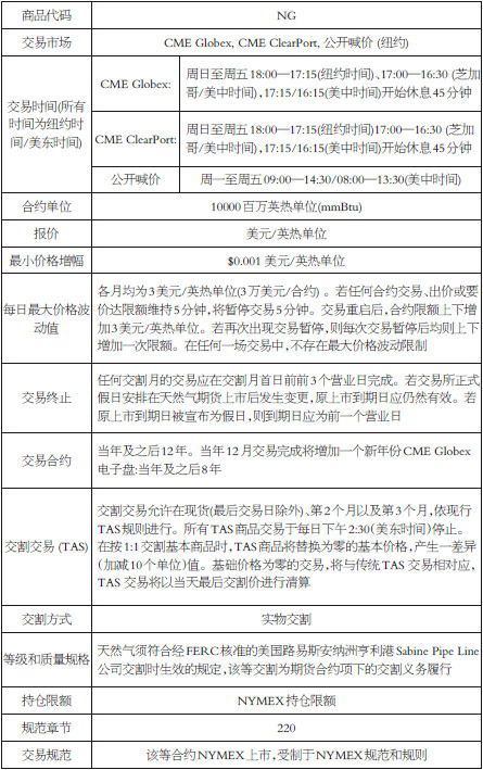
图为合约规格能源网 http://www.aeenets.com/ 【
亚欧能源网 广告热线:010-61224401 传真 010- 61224401
客服QQ:924467170 Email: mxzh2008@163.com Copyright
2005-2011 aeenets.com
All Rights Reserved. 亚欧能源网 版权所有 备案编号: 京ICP备12037512
本站网络实名:亚欧能源网